06月18日 08:43新浪游戏
6月17日晚间,道从科技发布权益变动报告书,在《北京道从交通安全科技股份有限公司收购报告书》上,记者发现一条重要信息,王彦直、深圳盖娅收购北京道从交通安全科技股份。

根据公告显示,甲方(深圳盖娅和王彦直)将从乙方(道从科技的五位股东)获得道从科技共计3623750股股份的转让。转让价格为每股3.2元(共计1159.6万元)。本次股权转让完成后,深圳盖娅将成为道从科技的控股股东;王彦直直接持有道从科技21.180%股份,通过深圳盖娅持有道从科技51.295%股份,合计持有、控制道从科技72.475%股份成为道从科技的实际控制人。
本次收购所涉及相关股份完成过户即本次收购完成后,王彦直将成为道从科技的实际控制人,深圳市盖娅网络科技有限公司(以下简称”深圳盖娅”)将成为道从科技的控股股东。王彦直为深圳盖娅的控股股东、实际控制人,王彦直、深圳盖婭为本次收购的一致行动人。
而随着本次收购的完成,也就意味着盖娅网络借壳成功。
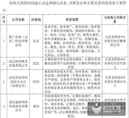
另外,公告书中还揭示了深圳盖娅的股份结构及王彦直个人投资控股公司情况,如下:




From:游戏陀螺