04月26日 10:01新浪游戏
【新浪游戏频道原创,未经授权禁止转载】
对于国内游戏开发者而言,版号是近一年多以来每个人都最关心的事情,自从去年3月后版号审批停止,国内迎来游戏业最强监管时代,整个行业都发生了巨大动荡,去年年底版号审批和发放恢复正常以后,整个行业逐渐恢复正常态势。
最近则围绕版号发生了一系列事情,使得版号话题再度热门了起来,一个是截止到最近为止,版号发放了13批,过审版号达到了999款,对于过审的这些游戏应该如何解读,各方热议不断。此外,进口游戏审批也已经放开,此前第一批进口游戏版号也经过了发放。
另外就是4月19日,原国家新闻出版广电总局官网显示,《出版国产电脑网络游戏作品申请书》或《出版国产移动游戏作品申请表》,以及《出版境外著作权人授权互联网游戏作品申请书》已经上线。这说明游戏版号审批已经全面开闸,此前由于去年挤压的大量游戏还在版号审批中,因此有些地方传出相关部门不再接收新游戏的申报材料,而4月19日这个消息则说明新游戏申报已经全面恢复和启动,这对国内游戏业来说也是一大利好消息。

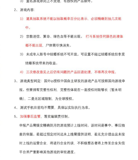
最后就是最近闹得沸沸扬扬的《版号新增注意事项》文件的真伪,这个文件通过某公众号放出之后,引发了轩然大波,但是其真实性有待验证。
那么,这些过审的游戏有哪些特征?新政策导向的目的是什么?在严监管之下,未来中国游戏业又会走向何方?
过审游戏有哪些特征?
第一个特征是腾讯和网易等大厂拿到的版号十分有限。
过去这几批版号放出的时候,大家都关心的是腾讯和网易获得了多少版号,但是就目前情况来看,腾讯拿到版号的游戏仅有5款,分别是移动端的《浪漫玫瑰园》、《榫接卯和》、《折扇》、《和平精英》和客户端游戏《寻仙2》。网易则是3款,分别是《战春秋》、《绘真·妙笔千山》、《堡垒前线》。

所以从过审情况来看,腾讯和网易此前公布的大多数新作都还没有拿到版号,比如腾讯的《一人之下》、《狐妖小红娘》、《量子特攻》,还有最受瞩目的《绝地求生:刺激战场》。
但是值得注意的是,有4款拿到版号的游戏来自于腾讯的合作伙伴,分别是《完美世界》手游和《龙族幻想》(由祖龙娱乐研发),剩余两款游戏为《银河掠夺者2》和《执剑之刻》,是腾讯极光计划的孵化产品。
《完美世界》手游是3月份新游戏中表现最好的一款,该作3月6日上线后,游戏次日升至App Store畅销第2,第4天登顶。发布首月,游戏有19天都高居畅销第一。近期App Annie 3月指数也指出,《完美世界》手游位居全球iOS收入第2,iOS&Google Play收入榜第4。从该作优秀的表现来看,再加上腾讯和合作伙伴之间的分成比例一般在三七开左右,因此这款游戏可以说部分实现了腾讯新增长目标规划。

其他游戏大厂拿到的版号也比较少,比如巨人网络是4款,蜗牛游戏是6款,雷霆互动则是4款,都不算多。
值得注意的是,目前大厂加起来获得的版号占到所有版号的比例并不多,大概只有5%左右,大量版号都是中小公司获得,根据相关媒体报道,有50%获得版号的公司只有50人员工左右。
但是很多中小公司都已经在去年倒闭,其中有一些是在倒闭后过了一段时间旗下游戏才过审。
第二个特征是宫斗游戏和棋牌游戏基本没有未来了。
从目前已经过审的游戏来看,棋牌游戏和宫斗游戏基本没有身影了,棋牌游戏在2018年就已经受到了严格管控,在2017年的时候,棋牌游戏非常火爆,不少公司凭借此类游戏赚得盆满钵满,但是随之而来的是这个领域乱象丛生,不少棋牌游戏涉及赌博性质,引发社会舆论批判,所以在2018年有关部门对棋牌游戏乱象进行了严厉打击,多款棋牌游戏下线,并且据说2018年3月后版号停止审批也和当时有关部门要整肃棋牌游戏领域有着一定关联。
尤其在2018年3月底的时候,文化部的一个文件拉开了政府整顿棋牌游戏业的大幕,当时各渠道运营商(百度、华为、联想、腾讯、豌豆荚、小米、360、OPPO、VIVO,及苹果公司)均陆续收到文化部发出的“特急”《协助调查函》。

调查函称,为加强棋牌网络游戏市场监管,特邀请以上公司调查本公司应用商店内名称或简介含有“老虎机”、“百家乐”、“骰宝”、“21点”、“牌九”、“梭哈”、“炸金花”、“赢三张”、“牛牛”、“电玩城”字样的APP名称;并要求提供运营单位(个人)等完整注册信息,网络文化经营许可证号,下载量等。
后来则陆续有联众公司副总裁等一些游戏公司高层被抓,涉及金额都相当巨大,大量棋牌游戏下线,不少靠棋牌游戏为生的公司纷纷倒闭。
从政府层面来思考,之所以要进行大力整顿,还是因为棋牌游戏涉赌对社会危害性实在太大,而且很多公司都在研究如何通过AI让一个玩家陷入棋牌游戏之中,进而骗取他的钱财,在2017年和2018年,不少人就深陷这种骗局之中,输掉的钱少则几千多则十几万甚至几十万,正是因为报案的人太多才引发了国家层面的治理,只能说人性实在太贪婪,这些制作棋牌游戏的公司很多实在过于不择手段。

第三个特征是功能性游戏受到重视。
腾讯和网易过审的游戏本来就不多,其中居然有好几款都是功能性游戏,分别是《榫接卯和》、《折扇》、《绘真·妙笔千山》。
2018年被称为功能性游戏元年,腾讯和网易都有所布局,这类游戏符合国家提倡重视传统文化的大方针和政策导向,并且又具有一定的教育意义,因此比起常见游戏更容易过审,但是值得注意的是,这类游戏一般并不赚钱,更多的是提升游戏公司本身的声誉,所以只有腾讯网易等少数大厂会制作此类产品,一般公司是断然不敢效仿的。
但是要想游戏更容易过审,也可以从传统文化方面入手,比如《寻仙2》这款已经过审的游戏,此前无论是《寻仙》的端游版还是手游版,都有着很多中国传统文化的特色,比如说再现了古代中国婚俗礼仪等,而且现在大量游戏也都在努力表现传统文化这一点,比如《大话西游》、《王者荣耀》等。
