11月27日 15:19新浪游戏
11月13日,由罗斯基联合量江湖、Topon共同举办的“下一个休闲游戏爆款在哪里”主题沙龙活动在深圳举办。活动邀请了多家知名休闲游戏厂商以及头部休闲游戏平台的负责人,演讲内容涵盖休闲游戏的产品立项、买量投放和变现等多个角度,深度进行了干货分享。

在本次活动上,罗斯基带来了《怎么做爆款》主题分享。从国内外赚钱的公司和产品是怎么做的分享入手,分六部分,从浅入深,依次以“休闲游戏2.0时代”、“为什么产品做不好”、“成功的公司是怎么做的”、“怎么选品与调优”“微信小游戏团队转休闲原生app”、“谁会成为接盘侠”等,讲解回答了目前从业者最为关心的休闲游戏研发发行的相关问题,也是首次系统全面的分享了超休闲游戏研发立项和选品调优的具体方法及数据参考标准。其实做休闲游戏爆款是有一套完整的方法,而且现在已经可以达到流水线化的不断产出。
那为什么很多开发者、发行做不好做不对?罗斯基认为,大家对互联网的本质理解不够深,对这波全球超休闲游戏的大爆发缺乏足够的了解,流量思维不强。
相关内容推荐:
14天内留存回报定生死 爆款休闲游戏如何养成
休闲游戏的全球新趋势与品类新机会
超休闲与休闲游戏出海及市场分析:用户行为、获客以及投放指标
次留73% 3留40% 休闲游戏爆款是如何调优与发行的
超16亿下载量!只有30人的Ketchapp是如何做超休闲游戏发行的
专访Voodoo:6月全球新增用户8000万 超休闲游戏市场每年50%的速度增长
在此次分享中,我们将解决这些问题:
1、赚钱的休闲游戏公司是怎么做产品的
2、什么样的游戏能成为爆款产品
3、赚钱休闲游戏的发行数据标准
4、头部公司如何做到的快速调优产品
5、iOS 0.2美金一个A的用户是怎么买出来的
6、爆款超休闲游戏立项、选品方法
7、休闲游戏抄袭与换皮问题
8、研发与发行合作的那些坑
9、广告平台卖量与变现的套路
10、创业环境:休闲游戏团队如何融资和拿钱
11、微信小游戏公司怎么转型休闲游戏App研发和发行
以下为演讲内容整理
大家好,我是罗斯基,很高兴有机会和大家分享休闲游戏的内容。我分享的内容比较简单粗暴,就是怎么做爆款休闲游戏。
(此处省略罗斯基介绍部分)
罗斯基认为爆款游戏是有迹可循的,而中小型公司最后的赛道机会就在休闲游戏上。
最近这张图很火,看着上面的数据,有没有点绝望?说实话,只要能拿到这样的产品,是家发行都可以把产品做起来。但问题在于,产品的数据一开始并不是这样的,是发行和CP一点点调出来的。关键是他们如何立项选品、怎么调测产品以及发行上线的数据指标又是怎么样的呢?

接下来,我们就一个接一个的解决。
一
先统一概念
为什么要先统一概念,是因为目前行业内从业者各自的叫法并不统一。如果只是叫小游戏的话,有人会理解成微信小游戏,有人则认为是Voodoo类的超休闲游戏。此外,诸如有休闲游戏,超休闲游戏,小游戏,微信小游戏等等,有时交流起来会有一些混淆。我们这里先做一下概念上的统一。
相关内容推荐:
休闲游戏的海外发行 2.0时代下的套路玩法与产品方向
Metajoy创始人Storm Zhang:与Ketchapp合作后的思考与收获
4亿安装近千万DAU 世界级游戏爆款是如何研发的
1、休闲游戏的2.0时代
首先休闲游戏包含很多的品类,如Hyper Casual(超休闲)、。io、ldle(放置合成)、Block Puzzle(方块消除)、Physics Puzzle(益智)、Word(文字)、Match3(三消)、Tycoon(模拟经营)、Casual Racing(竞速)、Roguelike、Solitaire(纸牌)、Slots(老虎机)、Casual Sports(台球)、Professional Sports(高尔夫)等等。
不过现在国内开发者说的休闲游戏更多应该算休闲游戏2.0,也就是偏超休闲一类的产品,而这也是相对于以前,过去提到休闲游戏,我们通常会想到的是三消,跑酷产品。超休闲游戏也是这几年才开始爆发,2014年在Ketchapp发行《2048》获得成功后,这种交叉推广+买量的模型开始出现并爆发。之后猎豹,voodoo等公司使用类似的方式,并不断发展壮大。这类产品玩法单一且简单,买量为主,依赖广告快速变现。
如果单纯从商业模式的划分上,我们可以通过CPI和收入来划分:

Hyper casual
CPI:T1国家为例,CPI通常在iOS0.35-0.4美金;安卓0.25-0.3美金;
留存:次留>;50%,但下降的非常快;
IAP:没有,最多有付费去广告的购买项目;
Monetization:广告收入占游戏总收入的比例通常高于90%。通常开发者的预期回收周期为2周左右;
LTV:小于1美金;
Casual
CPI:T1国家为例,CPI通常在iOS1.5-1.8美金;安卓1.2-1.5美金;
留存:次留40%,七留20%;
IAP:程度各不同,比Hyper casual要重度。IAP的收入有可能占总收入的50%;
Monetization:广告为主,但广告数量比Hyper casual少。回收周期可能会到3个月之久;
LTV:1-2美金左右;
从自身而言,罗斯基习惯会做区分:
1、原生APP类的轻游戏,称为休闲游戏、超休闲游戏;
2、非原生APP类的轻游戏,称为小游戏、微信小游戏或是H5小游戏;
(注:微信小游戏中除了休闲产品,其实还有很多重度的联网游戏)
2、超休闲游戏与“抄”休闲游戏
虽然说超休闲游戏是开发者的天堂,拥有成本低、周期短、商业模式可持续复制等特点。但由于国内研发发行氛围的特殊性,到底应该叫超休闲游戏还是叫“抄”休闲游戏呢,就要仁者见仁智者见智了。
而且这类产品在国内与海外是不同的两个市场,不仅是产品不同、用户不同还有变现方式也有差异。所以真正想做好产品,最开始就要定位清晰,毕竟超休闲游戏看着简单,但想要在国内海外都爆发起来,难度非常之大。
在产品上,海外的超休闲玩法都比较单一;而国内的产品,包括今年的几款爆款,都是融合型玩法,也就是游戏中加入了成长线,多种玩法融合。
在广告变现上,也有不同。国外产品更重视女性用户,国内更重视男性用户,这其实是与广告主有关,海外广告多样,国内广告主多为游戏类,比如传奇。另外,国外最主要的广告变现方式是插屏,国内则是激励视频为主。
在渠道方面,海外渠道开放度高,例如谷歌苹果允许开发者接其他广告平台SDK,而国内的渠道相对封闭,只能接渠道平台自己的广告SDK。
虽然国内外市场有很大差别,但是相同的是休闲游戏带来了更多的机会。因为超休闲游戏摆脱了对渠道的依赖,我们可以直接通过买量获取用户,爆款难,但想爆量的话,比较简单。
相关内容推荐:
做爆款难,想爆量容易,产品成功可以复制
休闲游戏是中小公司最后的赛道机会
此外,游戏在谷歌和苹果的平台上广告变现,平台是不参与广告分成的,他们认为广告变现可以活跃生态,这对开发者来说也是好事。
同时我们也应该注意到一个问题,流量来源结构变了,产品逻辑变了。现阶段,超休闲游戏是开发者天堂,它可以轻松到达百万级别的收入。而想要做好,一开始就要有流量思维。
3、爆量vs爆款
创意来源于生活,爆款超休闲游戏离不开好的创意。只不过在目前的条件下,我们更多的是需要的是先生存。
罗斯基认为游戏换皮也是微创新的一种,只不过大多时候,我们往往是换皮的不成功,或是直接上去纯抄。这种现象在超休闲游戏、小游戏领域特别常见,主要也是由于门槛低的原因。
当然,只要产品上了榜,被“借鉴”是在所难免的事情。所以很多海外榜单上的产品成为了我们学习对象。比如有公司就是通过快速“借鉴“Voodoo在美榜头部的产品,打着时间差在国内快速copy一款产品,发iOS,跑几十万下载,几十万利润稳定到手。不光是中国,很多海外开发者也是这样做的。由于时间地域差的原因,这种做法可行,但会非常累,持续快速copy不能停。有的公司则是搬用海外的产品套中文题材发国内,或是用国内产品的数值系统换海外成功游戏的画面素材发海外。
不过未来抄袭产品的空间会越来越小,一方面平台渠道已经在有意识的限制下架此类产品,另外一方面,随着竞争激烈以及买量成本的快速提升,利润空间在缩小。此外,还有Voodoo类公司在发挥公关作用,各种举报投诉抄袭产品。
打地域时间差的方式可行,但应该多看一些原来的经典玩法产品。根据罗斯基观察2014—2019年top1500的产品,我们发现一些经典老玩法的休闲在重新火爆,如果能结合经典玩法+创新题材,会有很大的机会。而扒各种玩法的融合产品机会也有很大。
对于未来的判断,罗斯基认为超休闲游戏还有半年的机会。这里说的半年是优质资源与研发发行的绑定关系形成也就是半年的时间。现在各家大厂都在布局休闲游戏,要趁着很多人没反应过来的时候,抢占市场。而之后就是要拼产品阶段,机会留给的是那些潜心做产品的团队公司。
而超休闲游戏的套路很简单,就是一层窗户纸,只要捅破了,大家都可以赚到钱。
二
为什么做不好
去年做微信小游戏的很多公司都赚到钱了,但能赚到钱的这些多数都不是做游戏出身,基本都是搞互联网流量的。他们的所有玩法都是基于流量的。目前休闲游戏在全球依旧是增量市场,在Chinajoy期间,罗斯基采访Voodoo的负责人,他们表示,现在超休闲游戏还在以每年50%的速度增长。那休闲游戏看起来很简单,但是为什么赚不到钱。其实里面的原因有很多,主要还是思维逻辑没有跟上。罗斯基归纳了几部分:
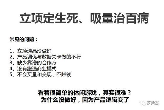
1、产品上:立项定生死、吸量治百病

在立项中,常见的问题多为:
1、立项选品没做好,很多人不知道如何选品,就看榜单火什么就跟着做什么;
2、产品的数值,关卡,调优无从下手,拥有好的创意却没有实现的能力;
3、缺少靠谱的合作方,发行和CP互坑非常常见。游戏产业链很长,一个环节出了问题会影响整体;
4、没有跑通商业模式,国内习惯做内购的商业模式,而国内休闲游戏的广告变现模式不一样。惯性思维限制了研发的能力和速度;
5、不会买量和变现,不会赚钱。同样的数据,为什么自己的产品不赚钱,同样的素材,为什么买不到量。确实存在买量和变现平台工具上的问题,比如有的发行就可以做到在美国榜单两周导1000万下载量;
为什么看着很简单的休闲游戏,其实很难?因为产品逻辑变了。现在的超休闲游戏已经和原来不一样了,在立项之初就应该定位好,这就是一个流量产品或是工具,游戏内容只是表现的形式。也许有些人会在意游戏的玩家体验,这是没问题的。而当你要面对45天产品周期;别的产品上线当天买量能回本;10-15秒弹出一个插屏广告,竞品疯狂赚钱时,罗斯基觉的,大家都会改变的。
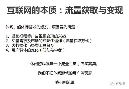
2、思维上:互联网的本质流量获取与变现

在思维上,我们要从互联网的本质谈起,互联网的本质是流量获取与变现。纵观互联网各领域的发展阶段,我们可以归纳为四个期,分别是技术门槛期、流量红利期、产品为王期、用户体验服务升级期。不同阶段代表的着不同的市场环境,而任何市场的变化,都是来自用户需求的改变。现在越来越碎片化的用户时间需求,让手游、小游戏更加普遍。不过现在游戏产品的流量获取方式改变了。过去游戏用户的流量获取依赖渠道,但现在渠道量少了。买量已经成为获量的主流方式,而且只有买量可以让用户源源不断。现在基于流量获取方式的改变与用户更碎片化需求,产品形态也要随之改变。
休闲游戏这个类型很早就出现了,但是最近几年又出现爆发的趋势,这源于激励视频的兴起。激励视频和插屏的方式激活了广告转化及价值。而且随着产品对买量需求的增大,广告投放对流量的需求也在增多。另外大数据及各种工具的普及,归因工具的运用,游戏公司数据中台的搭建等等。游戏流量形成了新的低买高卖循环。
大家如果有时间的话,可以调研一下休闲超休闲产品的主要用户群,基本是中老年人、低领用户以及女性用户,他们付费能力付费意愿偏低,但是乐于接受看广告的模式。
3、收入上:广告变现的方式决定了商业化的改变
休闲游戏的核心是流量生意,讲究低买高卖。当研发能理解“我们不把休闲游戏的用户叫玩家,我们叫流量“时,罗斯基认为,大家离做爆款就不远了。

在产品和流量思维转变后,我们来看一下变现的商业模式。
广告变现中有平台是三个角色,分别是流量方(产品方),广告平台,投放方(广告主)。广告主投钱到广告平台,广告平台将广告展示到流量产品中,然后变现产生收益。但是广告平台给两边的结算算法不同。广告主与广告平台是按CPA或是CPS来结算,广告主自己核算是CPI或是CPC;广告平台与流量产品是按eCPM结算,产品自己会计算LTV。
我们看,当广告主投放时,广告平台给的量怎么知道真假呢?这里就需要用到数据归因,可以有效降低成本,减少假量。而在广告变现中,由于各个国家,地区不同以及填充率的影响,产品流量方通常会使用聚合SDK优化。那么中间商是谁,广告平台。
那问题就来了,广告平台虽然不会公开自己的算法,但有所谓黑盒和白盒。白盒会告诉你,变现通过哪些广告展示,有这些数据就可以研究的更深,研发发行就可以积累经验。而黑盒就什么都不告诉你,广告点击来源的相关数据不清楚,这对开发者来说是赚到了钱,但不会有经验。甚至越做越差,所以罗斯基建议大家找合作的时候,尽量找白盒的合作方。
广告变现的商业模式中,有多方利益与平台规则。海外相对简单,国内则是有较多的人为因素干预。但不管怎样,产品方希望赚更多钱,希望eCPM展示价格高,量就必须要好且DAU高;广告平台希望多赚钱,那就需要有更多的流量方接入,流量多的广告主投放也就多了,eCPM展示价格高也就高了;广告主需要广告平台流量多,这样投放量才能上去,流量匹配转化也就能提高。这是三方的一个循环。
而现实中,超休闲游戏发行不仅买量,同时也在进行卖量变现,这就要在掌握广告变现的商业模式下,实现流量的低进高出,赚取差额。
所以我们说,做游戏,数学一定要好。
4、做游戏,数学一定要好

现在游戏发行做的就是数学题,算好了就能赚钱,算不好就要亏本。游戏行业是一个很精细化的行业,包含研发,程序,美术,商务,发行,渠道各个环节,这些环节是一条线,如果有一个环节出现问题,产品一定出问题。如果所有环节都没问题,产品必然成功。所以大家在做产品的时候,要捋一下各个环节。一款产品没成功,是量的问题,还是产品问题,优化问题,还是渠道不给力,商务不给力,一定要想清楚。但是要记住,游戏就是一道数学题,买量、返点、回收、分成、账期等等。
三
赚钱的公司是怎么做的呢?
休闲游戏三个核心:CPI,留存,广告拉取率。这三个对应着画面题材、玩法、卡点。卡点就是关卡,卡数值,比如玩游戏到某关卡必须看广告,不看过不去,如果不看就流失了,但是总会有人看,而在用户流失前,会弹插屏类的广告。

在玩法选择中,休闲游戏通常需要高留存,至少40-50%,例如放置游戏的留存就比较高。画面题材,就是找什么吸量,什么素材买量便宜。卡点通过游戏测试数据,不断调优。但是这些方面都准备好了,就一定能成么?不一定,东西大家都懂,但是关键是如何有机的结合在一起,这就靠策划和制作。所以很多游戏选择“轻+”的方式,轻度玩法配合吸量题材+成长线社交,罗斯基认为明年是放置游戏爆发的一年,Q1至少数十款放置游戏准备上线。
这里罗斯基简单说一句,国内市场主流游戏玩法不超过20种,但画面有2D,3D,像素等,题材也有很多。将所有要素放在一起,做连线题,就可以找到一定的方法,但这不是立项依据。立项我们是通过测试选出来的。
10月份罗斯基组织了十余家国内游戏公司负责人去法国、波兰拜访。法国有多家全球知名的休闲游戏公司,我们在法国发现一个有意思的事,欧盟法律规定公司员工每天工作7小时,一周35小时,每年一个月带薪年假,而且在法国游戏公司加班情况很少。就是在这种工作强度下,他们却能取得非常好的市场成绩。
我们再来看一下法国知名的几家超休闲游戏公司情况和他们发产品的数据标准。
相关内容推荐:
海外公司比我们强在哪里?欧洲游戏公司9天行程拜访总结

voodoo全公司200余人,分布在法国多个地区,其中巴黎是总部,有160人。Voodoo发行全品类游戏,发行产品数据标准是次留55%、七留22%、CPI低于0.5美金,分成是阶梯式,不同国家,不同产品,不同开发者都不一样,通常会给5万美金的版权金,也有更高的情况。虽然voodoo对外说的买量标准是0.5美金,但是通常可以买到0.2美金。
Ketchapp全公司30人,10个人做商务,10个人做素材(变现、调优),10个人做研发。Ketchapp擅长做创新品类的产品,产品数据标准次留45%、七留17%、CPI 0.4美金,通常0.25,分成是利润式。之前和Ketchapp交流,他们发行的多款产品都CPI都可以做到0.15美金以下。
Green Panda Games是集合了voodoo和Ketchapp基因的公司。当你想和voodoo合作,需要去官网提交产品,voodoo的发行是自动化流程。Ketchapp比较人性化,他们看上你的产品就帮你调优or导量。而Green Panda Games两者相结合,全公司30余人,擅长放置品类,2018年才开始做休闲游戏,产品次留55%、3留25%、CPI 0.2美金,分成是阶梯式。
简单总结为:会选品、买量成本低、团队规模小、工作效率高、持续出爆款。
那为什么呢?
1、海外发行调一调vs国内发行测一测
同样都是做超休闲游戏发行,为什么海外公司做的好呢?我们先从合作上说。
国外发行商拿到合适的产品后,首先会帮助开发者调优产品。为什么他们敢调?因为他们知道什么样的产品能成。并且愿意分享和帮助开发者,以罗斯基接触到的Voodoo为例:
1、人员素质高,分工明细。员工平均工作经验5年以上,发行经理游戏行业从业超过10年。
2、流程化、工具化,办公效率高。比如国内数据通常是运营整理,海外公司有专门的数据组,有数据分析师,数据科学家,专门负责处理数据,提供给其他部门。
3、有积累、中台支持,预估模型、大数据库支持。海外公司使用大量的工具,建立数据模型,积累历史数据,积攒经验,高效化利用。
4、对用户分层,最大化价值变现。易流失的用户压榨广告价值,留存好的用户展示高价值广告,付费用户展示内购。比如某些公司可以做到15秒弹出一个插屏广告,而不至于用户大量流失;
而国内公司能喜欢测一测,快速筛选,但不会给反馈。因为大多数公司只会买量,他们缺乏调产品的能力,而且在这样一个快节奏的发行策略面前,更加追求短平快的效率。甚至到处找产品,只是为了收集产品情况,好让自己的团队快速抄一款出来。这样做会愈发让CP与发行缺乏信任感,而有实力的研发也都是只和指定几家发行合作。
2、选品立项方式:先做小视频测试CPI之后再出Demo看留存
结合上面我们谈的超休闲游戏的流量思维方式。现在游戏的立项初期就已经发生改变。

很多公司采用的方式是,花1、2天做小视频,小视频展示会游戏基本玩法,然后花费2-300美金,买到1000用户,看用户的点击量。这是在寻找创意点,以及预估买量成本。在这个阶段已经知道买量可以做到什么水平。
当然如果觉的200美金少,可以加价到1000美金来测试视频的点击,通过点击估算出买量的CPI成本。目前看通过几百美金的测试就能判断出,产品是否赚钱或是成为爆款,视频的点击量对标的其实是买量CPI成本。
而达到点击量的产品留下,不达标的放弃。在满足测试数据的小视频基础上,丰富玩法做Demo测试产品留存。因为他们早期就知道买量成本了,之后才是留存以及后续数据。
以Voodoo为例,他们会做很多的小视频来测试创意点,并在全球范围寻找匹配自己要求的数据和创意的产品,因为他们知道什么样的创意题材吸量,只需要找到匹配的产品或是研发支持即可。这也是他们发行的关键之一。在最初就能掌控产品买量的CPI,而且他们发行的产品都是在低CPI基础上进行的,同时能被挑选出来合作的,又是该品类中数据最好的产品。
另外,这些海外公司可以在短时间内给出准确的调优方案,不仅是基于经验,还有他们建立了产品数据库,会测试所有品类所有版本的数据,拿到产品后关联对应就可以,排除掉不合适的方向,选择相对数据最优的版本修改。而他们对每一款产品调优周期不会太长,通常1-2周,最多两个月,如果不行就放弃了。这也是由于超休闲游戏产品的快节奏所决定的。
3、中台机制:节省资源 提高效率
当然想要实际这些,离不开公司、团队的长时间积累;自动化流程与全工具办公;全类型、全版本测试数据库、中台数据驱动决策,专业数据分析组。同时中台机制的发行团队支持也是不可少。

大约从去年年底开始,中台的概念开始被广泛讨论。不过海外早就已经有专门的中台支持部门。游戏行业的中台通常分为研发中台,发行中台和数据中台。研发中台是有基础的代码、产品模型、美术素材库等,可以高效复用,支持快速做出产品;发行中台分两部分,一个是买量素材,一个是数据方面。数据就是数据库,数据模型,以及各种数据预估。素材可以制作大量模板,通过替换部分内容,减少成本,提高效率。中台将所有数据汇总分析,提供给其他部门,帮助调优产品和投放。
4、具体怎么做出爆款超休闲游戏
结合上述内容,整体来看。成功公司的优势在选品,调优,数据模型,分成方式以及用户分层。超休闲游戏在获量上摆脱了对渠道的依赖,同时产品的流量还可以通过交叉推广,给自己的其它产品。在海外,可以实现60%的量来自买量,40%来自交叉推广。而且分成方式上,已经开始多元化,比如按下载量、按利润、按流水等。罗斯基认为,当市场产品发展到一定规模后,按下载量分成的休闲游戏方式会成为主流。
那爆款游戏是怎么做出来的呢?其实之前已经讲了,这里稍作总结。

产品测试期要分为几个阶段,第一阶段是立项期,通过测试小视频的数据,预估CPI。下一步测试DEMO,用于获取留存数据。之后是版本调优,在系统化测试的支持下,可以快速提供优化建议,帮助调整产品。当达到发行标准后,上线爆量推产品,一切顺利即可爆发。因为开发者提供的产品阶段不同,可能是完整的,也可能是一个创意,所以要根据不同阶段进行不同的测试,每个阶段都有不同的目的,所有流程都是工业化的。
5、国内休闲游戏的格局
与海外不同,国内市场在呈现一番不同的变化。整体看,目前国内休闲游戏市场是头条一家独大,测试标准是只要S和A+的产品,分成方式为流水20%。他们以买量和短视频营销为主,内容营销的高质量视频千次播放可以带来5次下载,内容差上万播放也就2个下载。现在穿山甲已经占据较大市场份额,发行品牌Ohayoo已在市场站稳,每月以相对固定的数量发布产品。
另一方面,腾讯系的优量汇也在发力。优量汇整合了很多流量资源,包括广点通,QQ小游戏等流量。小游戏版和APP版他们都需要,变现以广告变现+内购为主。
此外,还有硬核联盟,OPPO的导量能力和变现数据都表现不错。同时快手和TAPTAP也在搭建广告SDK,值得大家关注。
当然国内还有大量的发行也在寻找产品合作,他们或发国内或是瞄准海外市场,也有一些突出的公司涌现。

现阶段的国内市场,处于各自为战,交流少,信息也严重不对称。我们可以看到很多发行在找产品,而很多研发也在找发行。由于低调或是没有宣传的原因,往往研发能接触到的发行就那么几家,这其实也是较为尴尬的一面。发行想找好产品,通过传统方式能触动的研发数量有限,一些新的潜力研发接触不到。
在数据方面,罗斯基交流到一些低调的实力发行,他们也给了一些数据作为参考,当然各家擅长的产品类型有不同,比如有发行需求产品次留38%,七留10%以上,就可以合作,就能赚到钱。但通常的发行都在找次留40-45%的产品,回收周期30天左右。而次留50%以上的产品,要不就自己发,要不就找头部平台合作。
相对比大家都在争抢iOS的流量,国内安卓市场也蕴藏着不少机会。那么国内安卓市场有多少量?虽然罗斯基无法提供准确数字,但是通过观察今年上半年某休闲产品数据对标,其通过传统端游营销方式,在国内安卓渠道拿到1000万下载量。虽然不是谁都能拿到1000万,但是可以对标一下,国内安卓市场还有1000万以上休闲游戏量,1000万什么概念?美榜第一的水平。
而由于临近年末,Q4的安卓市场可谓是套路漫天、群魔乱舞的阶段。一方面是通过休闲游戏买量来补框,另外各种收割智商的休闲游戏发行方式也很普遍。
四
我们应该怎么做
1、趟坑与积累的问题
简单说,就是结合自身情况,找好定位和方向。用流量的思维来做产品,当然策划、制作、买量三项能力很关键。而且超休闲游戏市场的变化非常快,周期性也十分明显,要学会和找到关键的点。我们还是需要交学费和趟坑。罗斯基这里吐槽一下,中国的公司有时候比较贪心,什么都想自己做,那个平台都想跑通。可是这个时代需要的是合作,我们的目标是赚钱,只有合作出去产品利益才能最大化。现在进入的公司越来越多,明年市场就会进入洗牌期,淘汰没能力和没资金储备的。而后面产品一定会向中长线过渡。

a、研发、产品的坑
国内发行坑研发的情况很多,拿到产品,测试数据不错,但是不给推,花2周时间自己抄一款出来。这是真实存在的。所以在合作之前,多打听打听合作方的口碑。也可以看看他们之前的案例,以及找买量投放公司问问,他们数据的真实性如何。
研发坑发行,给你产品你先帮我调,调的差不多了我自己发。这都是真实案例。
在抄袭方面,很多平台的监管非常严,不仅是产品下架的问题,甚至以后上架机会都没有。目前谷歌和苹果都在清理抄袭山寨的产品。另外,大厂的公关是很有用的。所以未来想抄产品,可以先做个demo占个坑,后续慢慢更新,如果上架晚了,被下架的风险直线上升。
虽然抄袭有故意和无意的区别。创意游戏都非常简单,创意会撞车,但是这个目前没有办法,只能比快。
b、发行的坑
友商间的竞争,包括抄袭,挖人,举报等。另外只会买量的公司和代投间的竞争,现在很多代投也在转发行,他们可能调不出特别好的产品,但是他们在买量方式优势很大,可以很低成本买量。而发行团队如果只会买量,很快就会被淘汰,所以现在很多发行找研发定制产品,提供创意点,你帮我实现。这也是未来的一个方向。
c、平台坑
广告平台比较多,大家要仔细选择,而且很多是接过之后才知道问题。
1。买量坑
在平台投放,是有一些特殊机制技巧。需要花费时间学习,只能自己来趟。
2、发行找不到产品怎么办
经常听见发行找不到产品,但是罗斯基也有见到很多数据优秀的产品,他们也找不到发行,这是为什么?可能挖的不够深,现在的公司壳,名字,圈子都不一样,每个城市也不一样,发行需要更深入寻找。
另外,大家交流不抱团,虽然有被抄的风险,但其目的是为了认识更多发行。另外,罗斯基发现国内没有系统化的讲解,不利于小团队成长,他们缺少成长的机会。如果有发行愿意分享交流,这其实有利于形成研发的生态循环,可是国内公司基本不做,只有海外公司在不断分享,所以很多国内研发更愿意把产品给老外。

罗斯基认为产品定制化也会一个机会,一家发行需要持续不断的新产品,才能保证买量回本,以及交叉推广的空间。其实有很多小团队定制能力很强,只是没有被发现,绑定关系的持续供给产品也是关键。
同时,海外的低成本研发市场:越南、乌克兰、波兰。这三个国家的开发成本低。越南有非常多的休闲游戏开发者,听去过的国内发行反馈,越南开发者的流量思维不错,很多产品都是当天买量回本的;乌克兰研发成本也非常低,捞低价产品可以去看看;波兰的游戏是支柱产业,政府支持力度很大,开发者数量大,质量也好,成本和国内持平,创意方面高于国内。
但在与海外公司合作的时候,由于游戏出海的早期,很多国内出海先驱在与海外开发者的合作处理上没做好,导致国外开发者对国内的印象不好。而且国内厂商过于频繁的联系,导致很多开发者不愿意合作。另外,如果想和海外公司建立合作,罗斯基的经验是PPT制作水平影响合作成功率50%,注重商务礼仪和英语水平占20-30%,之后就是拜访建立联系了。不同地区的开发者谈也不一样,例如和俄罗斯人谈,能喝酒就行,和英国法国等资本主义国家谈,合同极度细致。此外,海外开发者经常不回邮件,这是没办法的事。但是海外有很多游戏展会,可以去看看。如果大家对欧洲感兴趣,可以在每年10月底去法国游戏周看看。波兰5月份有个大型展会,很多中欧的开发者都会去。
3、游戏换皮到底还行不行
在这部分内容,我们还是要讲一下游戏换皮的事。罗斯基认为换皮游戏也是微创新的一种,只是很多时候没有换对,甚至直接照搬抄袭。

为了方便理解,罗斯基把游戏分为5部分:核心玩法、画面、题材、数值、系统。系统相对固定,数值需要经验和调优。那么剩下就是玩法、画面、题材,对应来看就是留存与CPI。换皮应该怎么换?我们换的不是玩法,是画面和题材。例如宫斗数值换成当官题材,在海外数据都非常好,在或者换成黑帮题材。所以换皮是可以的,只是换的地方对不对。这需要毅力和经验。超休闲游戏也是这样,那换的是什么?换的是测试出来的创意吸量题材。
而在产品方面上,虽然国内注重成长+运营,但是单一玩法是可行的,关键看怎么做,原来的潮流趋势是被验证过的,配合现在买量和投放,可以成功。罗斯基看好放置类、模拟经营、时间管理等品类产品。
在变现方式中,一定是广告、订阅、内购相结合。海外一些公司在尝试,广告收入70%,订阅20%,内购10%。也有一些国内的产品完全依靠订阅,可以月流水几千万,例如填色产品。谷歌也将推广订阅模式。
投融资环境目前已经好转。虽然市场没钱,但是行业内投资很普遍。罗斯基认为文娱产品正在回暖,游戏行业正在复苏。很多发行公司找不到产品,会以定制或者入股的方式,绑定一些研发。目前投资休闲游戏的额度,大致在100-300万。
五
微信小游戏团队转休闲原生可行
罗斯基认为有点难,因为大部分人不是原生游戏出身,缺乏策划能力、制作人指导。之前靠微信小游戏起来的很多团队,他们对外部平台渠道的规则并不了解。甚至很多做法会被封杀下架。包括原生游戏的开发流程,上架流程,包括平台的规则,限制,账户的开户要求、投放开户等等,都需要趟坑。
但微信小游戏团队转休闲原生的优势在哪里,那就是对流量思维的思考方式,大家熟悉流量。微信小游戏其实培养了大批量接触广告变现的商业化团队。这些团队相比于传统的手游团队速度会更快,已经听说不少头部的微信小游戏团队在转原生APP方向,并且有一些跑的不错,有的可以做到单月200万美金的买量投放。而在罗斯基接触到的一些团队,他们已经能打磨出次留40-50%的APP产品,所缺的无非是跑通和熟悉整个超休闲游戏的发行流程及各平台特性。而在去年,不少团队已经从微信生态中赚到了钱,坚定了他们在这个方向的持续发力,可以通过招募人才、投资入股方式弥补研发上的不足。
罗斯基认为,在当下激烈的竞争中,是对团队专业性的考验,特别是策划,产品方面,就是创新和抄袭。国内很多团队抄袭顺手了,但是一旦和正版游戏竞争,是比不过的,无论是买量成本还是游戏品质,唯一的办法是避开上架地区。而发行关系需要绑定。广告变现的诱点,骗点,刷量等方式,只能是一时,很难长期,后面大家量的把控会越来越严。而只有做好了内容,才有多平台的机会。打磨出一套数值系统与产品模型才是最重要,而且在成长中不断积累也是必须,毕竟快速变化的市场,除了机会就是挑战,跟不上就要被淘汰。
六
最后聊一下关于互联网泡沫的事

互联网是存在周期和流量泡沫的。那么休闲超休闲游戏是不是也是这样呢?罗斯基认为是的。
只不过现在还在高速增长期,很多问题还没有现行的那么明显。实际上,互联网的用户就这么多,每个用户的时间和精力是有限的。现在每个用户每天玩几个游戏,就产生了几个DAU。无论产生几个DAU,其实只有1个。人数没有变,但是通过不同产品交叉导量的方式,一个人可以变成很多流量。我们会看到流量池越来越大。而在商业变现端一方面,重度游戏在投放,会买高质量用户,另一波,是休闲游戏买量,休闲超休闲游戏买量变现在导给超休闲游戏,进而形成一个流量循环。
当头部效应越来越明显的时候,虽然有用户的流失周期性,但用户本身也在成长提升对内容的品质要求,加上买量竞争门槛的加剧,回本周期会越来越来长,这些变化可能会比我们想象中来的更快,而且超休闲游戏的发行利润空间其实并没有特别高,而且只有形成规模化后才有会更多利润。
只不过全球市场很大,分为很多国家和地区,广告主的投放种类也是多种多样,机会和空间很大。并且,罗斯基身边的很多朋友已经通过做超休闲游戏赚到钱了。
来源:罗斯基