03月23日 13:52新浪游戏

《为了吾王》(简称FTK)是一款融合Roguelike、战棋、回合战斗与DND等多种元素的RPG 游戏,我们可以把它看为精简版“魔法门”与Roguelike的结合。

不同于如今市场流行的Roguelike+动作游戏+轻度RPG(以撒、哈迪斯、死亡细胞等),FTK没有动作游戏的成分,以RPG+Rouguelike为核心,就需要给玩家在策略养成的方面深度的体验。
FTK支持多人游玩,紧缩游戏时间,让玩家能够共同合作,这方面值得肯定。细分FTK冒险+角色养成两个部分,冒险部分相当成功,但在角色养成方面细究,有些差劲。
为什么这么说,就不得不提一款克苏鲁风的Roguelike+回合制RPG游戏《暗黑地牢》,因为两者游戏的类型方向基本一致,这里举这个例子,是希望大家能够理解后续制作,可以让两款核心玩法相同的游戏在体验上截然不同,自然暴露出的体验问题就不同,而FTK没有补足角色养成的体验问题。

克苏鲁风格的暗黑地牢
下图,很好地展示了两者游戏方向相同,对于玩法、策略、风格等选择不同,打造成了不同的游戏。
暗黑地牢:让玩家扮演角色上升,以领主身份进行游戏,策略深度、养成广度增加。这样的情况下,阵容组合+城镇建设,地牢选择策略(无论战前选择,还是选择后的物资准备环节)打造为了游戏战斗系统之外的核心玩法。
为了吾王:玩家就扮演一位或多位冒险家(取决于是否联机),在保证能够多人联机前提下,那么策略自然偏移向了冒险中的体验。

暗黑地牢与FTK的区别
所以,FTK游玩可以类比为,暗黑地牢中确认地牢后探险玩法的扩展,在角色已经固定,并且没有动作元素的情况下,剧情OR角色养成就成为了游戏的核心,但就如我上面说的,暴露出这部分的核心需求,但游戏对着角色养成方面处理的很差劲。FTK整个游戏可以总结为:成功的冒险+Rougelike,失败的RPG。
接下来,文章以剧情结构+冒险系统+角色系统三个部分内容来讲解,分析为什么FTK的冒险成功,角色系统却算失败。
剧情结构
《为了吾王》为单局剧本式PRG,一般来说PRG游戏类型,耗时较长,而FTK为了缩短游戏时间,加快游戏速度,在游戏结构上做出很多取舍,以体验剧本的形式(固定场景),玩家以完成主线任务为目标,进行一场冒险体验。
也是因为在上面的基础上,游戏剧情背景较为简单,讲述发生在一片架空大陆上的故事,国王被刺客暗杀,整块大陆陷入混沌之中。女王召集勇士们阻止灾厄降临,身为玩家的你便是拯救世界的勇士之一。具体的剧情安排和游戏引导一样,没创新与创意,所以不再提及(如果硬要说有新意的点,就是为了吾王剧本完成,会被剧情杀,喂玩家吃屎(反向设计))。

冒险系统
冒险系统很多玩法元素支持配置,玩家可手动调控难度,可见在游戏制作时,冒险系统就有整体性设计。

当然冒险系统不仅仅是房间规则,更是整个游戏的节奏点,针对下图几个节奏点我们逐一分析:

冒险系统组成元素
昼夜系统:战棋回合制游戏中加入昼夜系统,并结合时间轴把昼夜、天数、混沌、灾祸等显示糅合在一起,在UI体验、传达上感觉很出色,并且拥有昼夜系统不仅仅只是环境变换,加入夜间怪物增强以及夜市等夜间才能进入场所,让整个游戏的昼夜系统融入冒险的细节之中。

混沌、灾厄、经济膨胀:三个推动游戏节奏的系统,很好地支撑了冒险系统设定。
混沌:可以简单理解为一个计时沙漏,用来催促冒险家在指定回合完成探险(主线+支线),游戏中就把这个沙漏进行了弹性设定,就算到期了,也是随着层数进行逐步增强,比如怪物血量增加5%,混沌怪物袭击等。

灾厄:玩家在冒险路途中,总会需要面对的邪恶的小BOSS,既需要玩家进行探寻,又需要玩家有足够的能力击杀,调动玩家对法汝进行探索,并且灾厄不同于混沌、支线,每一个灾厄觉醒都会有独特的负面影响,比如随时出来偷钱,地图出现火山等。

经济膨胀:经济膨胀受玩家访问城镇的影响,当玩家探索新的城镇,则会进行一次通货膨胀,市场物品价格根据设定进行增长。这个设定让玩家冒险推进的过程中,基础物品的价值得到了很好地匹配,避免了大部分单机游戏中后期物品价值过大,基础物品一文不值的情况,但膨胀的判定方式以及数额等FTK本身并没有打磨过于细致,还有提升空间。
冒险判定:游戏中,所有行为的成功/失败都由判定玩法决定几率,判定的基础为玩家自身的七个属性,移动步数靠敏捷,陷阱靠意识等,这样的判定不仅使冒险事件更加真实,也让事件的偶然性增加,更加刺激。

Roguelike元素:FTK的核心元素是roguelike的随机性,其中特殊地点与学问点数结合很好,游戏中进行移动会在角色周围随机产生特殊地点,每一个特殊地点都有特殊的效果,而在游戏前期玩家初识游戏,游戏内容轻度展现给玩家,到了后期玩家收集足够多的学问点数,随着点数的积累能够解锁更多职业、道具、特殊地点等,既增加了游戏的玩法深度,又增加了整个探险随机的广度。

专注点数:每个角色都有各自的专注点数,游戏中的绝大多数概率判定指令都可以通过消耗专注点数来增加成功率。在八方旅人中我们游戏中可以使用专注点(BP)增加攻击次数或技能威力,而在FTK中,把战中体验更好的延伸到了战斗外。
比如移动阶段专注点换取移动数,战斗时命中率、施法成功率、触发事件成功率、接触陷阱成功率等等,通过消耗专注点数便来增加胜算,消耗之后需要休息与冥想来恢复。这一系统使得游戏在注重随机带来可玩性的同时,又增加了一些策略要素。

专注点数详细内容
有推动、有氛围、有策略的冒险系统已足够让玩家沉浸其中,加入学问商店形成成长闭环串联各个剧本,让游戏冒险更加圆满。
角色系统
角色系统主要分析FTK中的角色+装备两个系统,下面会具体分析为什么这两个部分的特性及养成设计不足。
角色
首先,FTK的角色HUD是值得肯定的,包含了等级、物品、专注点、属性等诸多信息,但没有让玩家认知困难,该UI可以说打造的及其完美。

但我们细究其角色的特性与养成,会发现体验上有很大的不足,不同的职业仅凭属性、职业技能区分,不足以支撑十个职业,而职业特性的混杂,就让职业体验重叠化。

角色系统的3点核心问题
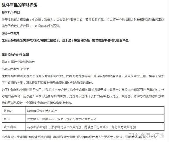
职业定位不足:在很多RPG游戏中,有战法牧职业定位,或简化以输出辅助分工,在FTK中,能看到嘲讽、群体治疗等技能,个人认为游戏是想打造职业定位的,但为什么职业定位不足,在游戏战斗中,战士系与猎人系区分不开呢,个人认为是数值的原因,一是暴击率,攻击频率等数值设定不足,二是伤害数值核心来源于装备,装备已经做了数值平衡。大家可以先阅读下面的战斗属性策略模型,从数值的角度了解职业的战斗模型。

大家从数值角度了解角色战斗模型后,我们来拆解定位不足的两个原因:
伤害数值由装备进行平衡:暴击属性、伤害由装备决定,这里算一个期望:有10点伤害,20%暴击,输出三次等于16点伤害,12.5%暴击输出两次,而FTK在装备直接进行了这样的伤害平衡,靠力量的铁匠,武器基础伤害高,靠意识的猎人,武器基础伤害低,暴击、输出频率高,但两者伤害由谁武器好决定,这一装备伤害数值平衡,不仅把本就单一的属性投放,问题暴露的更彻底,而且伤害属性数值本身就应该有不同的获取-价值曲线。
也就是以上两点理由,让我觉得职业在物理/魔法区分后,物理诸多职业在战斗表现中没有区分开。
职业特性不足:在属性方面,凭借七个核心属性来打造十个职业完全没问题,但游戏中伤害基本由武器决定,武器伤害由武器判定属性决定,并且武器只由一种属性判定,就造成了伤害由该职业核心属性决定,这个时候属性不仅不能区分职业,还逼迫玩家进行单一属性堆砌,战士系(铁匠、樵夫)堆强壮,猎人系(猎人、设陷者)堆意识。
核心属性决定战斗一切,让原本定位不足的问题进步一扩大,不仅是物理职业区分不开,每个下分的特色职业重叠严重,甚至感觉出现了倒挂感,属性决定了职业,而不是选择职业我决定走这个属性。
职业无Build:分析完前面两点,这一点主要是从解决上述问题+策略养成两个角度进行展开,角色升级无属性点,技能树、天赋树、特性等,并不是建议全部增加,而是一点都没有确实不妥。先看到游戏自身,战棋游戏与多人游玩两大特性,会有很长的思考、等待时间,给予玩家一个自身职业Build,再让他在自己回合进行验证,让等待时间思考起来,并给予思考正向反馈。接着是考虑RPG深度,角色扮演没有自身决定角色的走向,举个例子,樵夫可以有10个build,我在游玩60天,选择了狂暴樵夫的路线并挣得了一身好装备,这个时候角色扮演的沉浸、成就感就来了,而不是我在游玩了60天,挣得了一身好装备成为了物理输出。

FTK的角色属性界面
装备
装备系统已经在角色系统中相结合分析了利弊,这里仅仅对于装备赋予技能这一个方向进行分析。
角色的战斗技能全部通过装备赋予,这一点很动作Rougelike,因为动作Rougelike根据武器打造一整套的攻击方式、攻击技能等,在结合即时战斗,刺激一股脑的甩给玩家,能够深深吸引玩家。如《哈迪斯:杀出地狱》,主角只靠武器赋予技能,但每次更换武器后,都有全新的感觉。
但战棋回合类RPG,角色无自带任何主动技能,并且随着等级提升后续所有技能只凭装备赋予在体验上是不足的,回合制对于武器的体验,远差于动作游戏,把技能build拆给装备,还不给予装备后续Build,从游戏体验上来看确实勉强。

FTK的装备卡牌,UI同样简洁明了
最后,为了吾王毕竟是以魔法门、DND游戏为参考打造的游戏,其西方RPG底蕴打造出来的冒险流程,值得深层的理解与学习,其暴露的角色养成问题,同样值得拓展思考。
来源:知乎专栏