04月09日 14:59新浪游戏
很多人会说,游戏不同于产品,游戏的设计点不像产品那样来源于用户痛点,往往玩家在见到某款游戏前,也并不了解自己想要什么样的玩法,为什么游戏也要有用户调研?
游戏设计者设计游戏,总会希望给玩家带来一种与众不同的心理体验。而往往游戏设计者和游戏玩家之间存在着种种不同,使得游戏设计者需要时刻了解,玩家所体验到的是否就是他们所设计的。因此,在游戏开发的不同阶段,邀请真实玩家,对特定的游戏内容进行体验,以检验游戏的体验性和乐趣性。

游戏用研的核心
解决问题,探寻可能。探寻真实的用户需求与反馈,确保游戏良好的用户体验。
游戏用研的标准
及时:紧跟项目的开发节奏,时刻辅助项目开发。
有效:需求明确,产出明确,结论可靠。
可用:可以落实,可以直接改进。
用研测试的目标
基本目标:发现当前游戏项目遇到的问题是什么?可以定位问题并提供参考意见。
进阶要求:探索未发现的问题。多思考、多归纳,多分析潜在的问题和隐患。
完整的游戏用研测试流程
完整的游戏用研测试流程主要包括以下四个步骤。

一个合格的UE人员应该可以独立负责整个流程。
1。沟通需求和确定目标
首先要和游戏项目方进行测试的目标沟通,明确“问题是什么”,和“用么方式测试”,心中要逐步确定一份“测试需求列表”和“评价标准”。要始终记得——
本次测试就是为了解决这些问题!
沟通的对象
首先我们要知道找谁来沟通,一般是谁主要负责测试内容的就和谁主要沟通,通常都要和负责跟进相应模块的责任策划沟通较多,较为重要的系统也会和主策划沟通。
还要拉上谁?如果测试内容有涉及到相关其他职位的人员,也需要与之沟通,如交互、视觉、美术、音效、营销等。
沟通的核心
沟通需求时,我们需要围绕着测试问题进行。对和需求方沟通问题,也要拿出来用研人的看家本事,进行一次“用研访谈”,以分析出我们需要的问题。
什么问题——从来里来——到哪里去

什么问题:需要通过测试解决或了解“什么问题”。
为什么想做这个测试?
比较想了解哪些内容?
目前有什么设计上的难题和选择么?
从哪里来:这个问题的背景和前因是什么样的?这个问题的必要产生条件是什么?有意为之还是无心之作?
我们在开发中遇到过什么问题么?
当时还尝试过什么方案么?
其他游戏是怎么做的?
到哪里去:这个问题能够带来什么样的结果?此次测试需要产生什么样的结果可以辅助项目开发?
测试完你们更希望得到什么结论?
下一步打算如何?
沟通的结果
确定“需求方最想了解的N个问题”,以此为方向,进行问题细化(见下一步骤“设计方案和测试步骤”)
测试前准备
在沟通确定测试内容之后,我们还有在执行测试前进行一些准备工作,来确保测试执行的可靠性,比如:
再次熟悉和试跑测试的游戏内容,了解其中的详细细节。
检查测试内容的稳定性和完成度,是否符合测试的条件。
将可能存在的风险和漏洞上报,优化测试环境,并在测试中观察这些问题的影响。
当然,在准备的同时,可能会有些需要继续和需求方反复沟通,这也是必不可少的。
2。设计方案和测试步骤
测试流程设计的原则
符合测试需求
系统化情景化
规范易用标准
我们开始设计测试方案了,还记得前面“需求方最想了解的N个问题”么?
问题细化(重点!重点!啊)
核心还是围绕需求问题,但一开始,不论是需求方还是UE人员,凭感觉提出的问题并不一定能够准确定位到本质问题。为了能够对问题进行到位的测试以及最终形成可以落地的方案,我们需要将问题进行细化。
细化问题的过程可以从发散思维到收缩思维 ,而且两者可以反复进行,直到你认为定位到了确切细致的问题。
首先,发散思维,对问题所在的整体框架和上下流程进行整体的思考,从问题的表象到本质,尽可能的寻找相关的各项影响因素。

将问题放在框架内,可以辅助我们对与之相关的因素进行全面的分析。因此可以借鉴我们熟悉的分析模型,来帮助我们找到发散方向。
之后,收缩思维,将关联性不强的内容逐步去掉,可以思考一下哪些因素对解决需求更有影响?是否存在受到不因人为影响出现的问题?测试性价比是否允许?
问题细化的目标是:我们可以将问题分解为能够逐一验证的子问题。然后将问题进行分类并列成表格。
设计方案
将前一步细化的问题列出来,并根据每个子问题,设计相应的测试方法。当然测试方法非常多样,观察、访谈、问卷、点击热点分析、心率记录、脑电记录、关键词联想等。我们这里先不慢慢分析每种方法了,更何况研究方法的创新永无止境,需要多学习、多创新、多实践、多总结。

撰写方案
毕竟我们是在企业中工作的,执行前我们需要形成一个测试方案详细的规划测试的各个细节,来方便相关人员了解测试详情(或者向老大申请资金)。整个方案包括以下几个部分:
目的——流程——玩家——安排
测试目的:告诉相关人员此次测试的目的
告诉领导:组织这次测试的意义(快表扬我!)
告诉同事:这次测试的流程和分工(一起干活比较快)
告诉自己:再次梳理测试的需求和各个环节(自己可不能出错)
测试流程
测试方案:前文所述,具体方法应该根据细化的问题的实际内容进行确定,不能简单的做分问卷就交作业了。
任务脚本:玩家用什么顺序来体验游戏?哪个环节需要引导?
观察记录:需要提前准备好记录工具,比如:测试设备、观察记录表单等。
调查问卷:进行定量研究的准备,根据需求确定是否需要以及具体内容。
访谈提纲:进行定性研究的准备,根据需求确定是否需要以及具体内容。
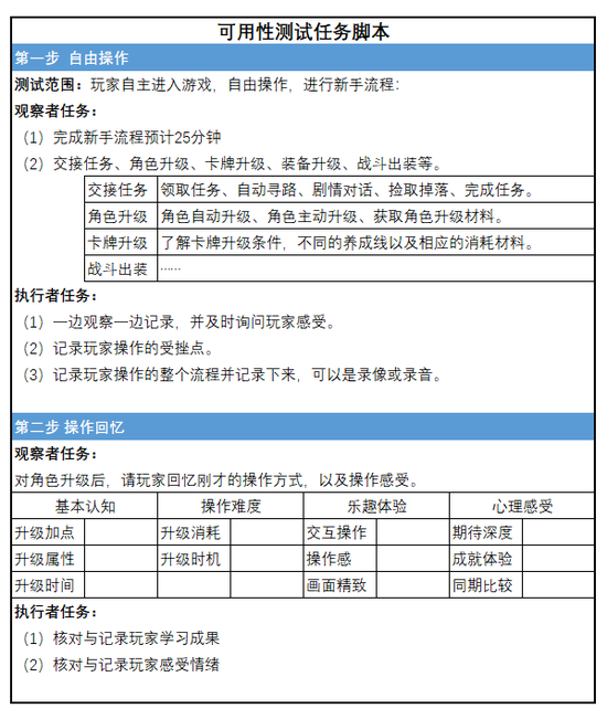
测试脚本
需要制定一个让玩家可以顺利体验的流程,这个流程可以包括玩家实际操作、调查问卷、访谈、观察等全部内容,因为有些调研目标不能通过单一方式得到结论。
这个流程的设计需要注意两个原则:
1、系统性完整性
脚本内容需要系统的覆盖所有需要关注的问题点。细化后的问题,需要能够完整的体现在整个测试流程之中。
2、情景化自然化
为了保证测试结果的真实,需要尽可能按照玩家实际使用情景来设计测试流程,减少太多的人为干预,让玩家自然而然的完成测试内容,并表现出最真实的反应。
找个样例,参考一下格式吧:



观察记录
我们需要做好观察记录单,来让我们的测试工作更有标准且更有效率。每次测试可以根据实际调查的内容来设计观察记录单。但是好的记录单能够在任何时候都向人们提供着答案,比如:
查看任务进度时
分析关注重点时
记录测试结果时
调查问卷
使用定量调研,需要保证测试样本的基本数量。而往往有范围的玩家测试,是样本有限的情况,切不可直接导出结果,而仅仅可作为辅助参考内容。而这种情况,问卷设计也不应该以调查大量群体数据为主要目标,而是对测试样本进行更为深入的分析和玩家行为的快速记录。比如针对某个玩家记录他在不同玩法的体验反馈对比,玩家对某种操作的反应速度反应态度等。更可以作为后续深入访谈的切入话题。
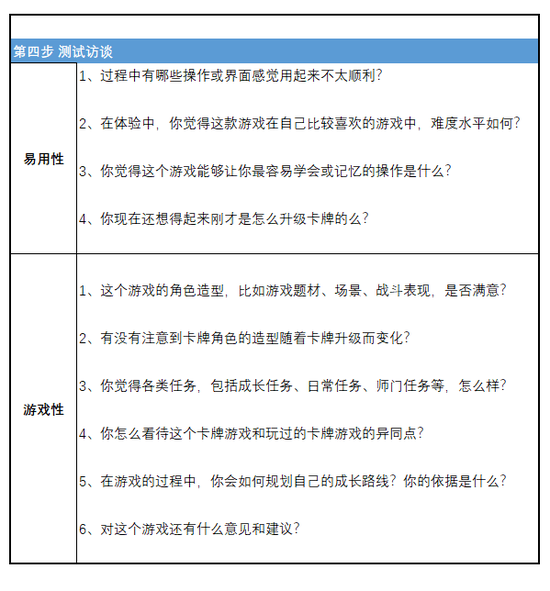
访谈提纲
根据对玩家行为的观察和记录, 可以进行深入的访谈以了解更深入的内容。这里许多访谈技巧和分析方法都来自于定性研究和相关内容,这里也暂时不细谈了
测试安排
当前面的步骤准备好时,我们可以做出较为详细的测试安排,对于测试实际的客观环境进行调度。
监测测试安排是否妥当的一个标准就是,其他UE人员能够拿着这份安排顺利执行测试呢?
3。玩家招募和执行测试
玩家招募是影响到测试质量的根本因素,因此必须用心。玩家招募的条件,取决于研究的需求,而招募质量决定了测试质量。
玩家构成和许多互联网产品招募测试用户就很像了,需要一部分正在使用或使用过产品的目标用户,以及一部分符合开发者期望值的潜在目标用户。
招募的数量,也是需要根据测试方案来确定(测试方式是根据测试需求确定的),玩家走访、实验室测试、街头拦访等方式需要的测试样本量是不同的,还是根据实际情况来。
现场测试
一般来说,如果测试现场UE人员会分为两组:引导者和观察者。引导者负责进行必要的体验引导、测试询问、维护良好的测试环境、控制测试进程。而观察者在一旁进行测试记录,观察玩家情绪、操作方式、记录准备好的记录工具上的关注点,以及未提前预测好的玩家表现出的其他反应。
4。反馈报告和后续跟进
敏捷反馈
在详细的测试报告出来之前,快速的反馈测试结果,及时给出结论。对测试的情况和结果进行快速梳理,让需求方第一时间了解大概的测试结果。
形式可以是多样的,但核心是表达结论。
可以是脑图形式,可以是表格形式,总之要快!
测试报告
测试报告是较为详细和正式的测试结论汇总,可以将测试的详细结论、结论分析、并辅以测试过程记录(录像录音)、调查数据等形成较为完整的测试报告。
事后跟进
并不是给出了反馈报告我们的工作就结束了,我们在给出了改进意见之后,也要和需求方进行沟通和下一步迭代计划的沟通。
并且在产品改进之后,更要主动参与测试,来验证我们的改进意见。以及根据后续玩家的反馈进一步挖掘更深层需求,以及继续关注还有什么潜在问题。
来源:XuX游戏