游戏 正文页 有图无图

大话2经典版无差别PK赛邀你体验高端配置

11月03日 14:42新浪游戏

  荣誉之战一触即发,给你舞台全民来战!《大话西游2经典版》无差别PK赛即将打响,10月20日至11月10日,报名火热进行中,高价值荣誉戒指、20万元冠军队伍现金大奖、专属称谓奖励等你来赢!配置无差别,战术显本领,比赛专服现已开启,已报名玩家需登录专服进行参赛确认以及账号配置,逾期未确认将无法参赛!

  无差别PK赛专题>>>

给你舞台全民来战,大话2经典版无差别PK赛即将打响给你舞台全民来战,大话2经典版无差别PK赛即将打响

  给你舞台全民来战 无差别PK赛专服开启

  大话2经典版无差别PK赛专服现已开启,比赛期间每天10:00至24:00期间,诸位玩家可登陆专服进行参赛确认以及账号配置,还有自由切磋功能将在近期开放。比赛专服共有比武-长安、比武-洛阳城、比武-宝象国3个场景,可以互相传送,每个场景均有3组用于配置账号、进行参赛确认的NPC。

  无差别PK赛配号说明>>>

大话2经典版无差别PK赛专服开启大话2经典版无差别PK赛专服开启

  比赛专服中,玩家需5人组队前往NPC无差别PK大使处进行参赛确认,成功后将获得队伍编号。队长在队伍确认成功后,可以指定1至2名角色作为替补,替补队员不会获得任何奖励。组队确认、替补参赛确认均只能进行一次,且不可撤销。没有进行参赛确认的玩家,11月14日后数据将被清理,无法再登陆比武专服。

大话2经典版无差别PK赛专服开启大话2经典版无差别PK赛专服开启

  给你舞台全民来战 账号配置之角色属性

  玩家在比赛专服创建角色后,首次登录时,会将玩家等级直接飞升到170级,随后会将玩家强制下线,当玩家再次登录后,角色拥有如下属性:人物等级飞升170级,拥有900点可分配属性点;双修正已开启,第1套三世男魔修正,第2套三世女魔修正;天赋60点满,未分配状态;师门法术全满(天赋所在系30370,非天赋所在系25000);坐骑6个点化全满,6坐骑可以自由转换;法门双4000,可自由选择系;天罡星:全空。此外,循环赛阶段开始后,转种族将加入7天冷却时间。

大话2经典版无差别PK赛账号配置之角色属性大话2经典版无差别PK赛账号配置之角色属性

  给你舞台全民来战 账号配置之召唤兽相关

  每个玩家可以携带最多12只召唤兽,最多1只神兽,领取的召唤兽均为等级点化180级,200W亲密,满级天赋,格子全开。诸位玩家可以在比赛专服NPC处领悟召唤兽技能以及领取召唤兽装备,其中,每个角色每个角色最多可携带1个终极技能,高级技能、普通技能则无个数限制;召唤兽装备均为6级满通灵满品质,黄字属性和绿字属性可自由选择,其中黄字属性限定1条,绿字属性限定1条,觉醒技最多可携带两套,均为4星15级。

大话2经典版无差别PK赛账号配置之可选召唤兽大话2经典版无差别PK赛账号配置之可选召唤兽
大话2经典版无差别PK赛账号配置之可携带终极技能大话2经典版无差别PK赛账号配置之可携带终极技能

  此外,所选神兽第3次飞升初值自选,补偿初值自选,龙之骨(可以吃5个)属性自选,其他召唤兽龙之骨(可以吃5个)属性自选;内丹均为点化180级,可自由领取;炼妖石为+13炼妖石,盘古石(4项+5)可自由领取;初始抗性可自由更换。

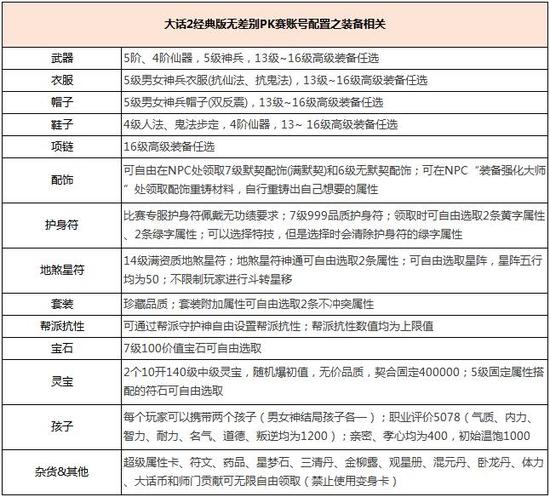
  给你舞台全民来战 账号配置之装备相关

  装备方面,诸位玩家可以按照要求自选武器、衣服、帽子、鞋子、项链,并自选附带特技。其中,神兵、仙器炼化时可自选1条蓝字属性,高级装备将是黄字属性全满,炼化时可选3条不冲突的绿字属性。炼器时,玩家可自由选择2条不冲突的绿字属性,武器自动5次开光。此外,配饰、护身符、地煞星符、套装、帮派抗性、宝石、灵宝、孩子、杂货等也将按高标准配置让大家自由选取,让你打造最心仪的搭配组合,用梦幻般的配置验证你绝妙的战术思路!

大话2经典版无差别PK赛账号配置之装备相关大话2经典版无差别PK赛账号配置之装备相关

  《大话西游2》无差别PK赛即将打响,报名火热进行中,登陆专服进行账号配置,20万冠军队伍现金大奖等你赢!PK赛专题入口>>>

  《大话西游2经典版》,国风经典,亿万口碑扛鼎之作!天下第一比武大会赛制升级,邀你来战!个人空间全新上线,看好友空间,评大话人生!经典版官网>>>

  《大话西游2免费版》,网易“大话2”品牌360°延展——绿色免费,轻松赚钱,经典再临!5级帮派情义来袭,肝胆相照共话江湖!召唤兽跨服比斗震撼登场,战火升级全民PK!免费版官网>>>

推荐阅读

{$v.title}}

大话2经典版套装技能及召唤兽技能优化

2016-11-01 11:12:04

{$v.title}}

玩转大话朋友圈 大话2经典版个人空间新玩法

2016-10-27 14:46:41

{$v.title}}

群雄逐鹿 大话2经典版无差别PK赛邀你来战

2016-10-20 11:23:09

{$v.title}}

大话2经典版新服开启 国庆演武赢神兽

2016-09-30 11:13:22

{$v.title}}

玩转社交 大话2经典版个人空间即将上线

2016-09-18 11:28:58

{$v.title}}

大话2经典版资料片终极Boss梼杌登场

2016-08-26 11:38:04

{$v.title}}

大话2经典版新服开启 胡歌邀你对酒当歌

2016-08-26 11:27:15

{$v.title}}

大话2经典版通玄妙境终极Boss梼杌登场

2016-08-26 09:39:26