05月25日 15:58游民星空
《永恒之柱2》继承了前作的世界架构,并在原有的基础上加以改动制作出了现在的世界背景,下面就让小编来为大家细说《永恒之柱2》世界观设定及登场国家介绍,一起来看一看吧。
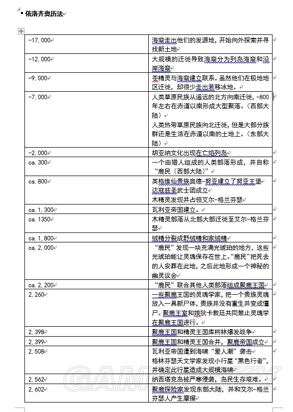
艾欧拉时间线



ca是大约的意思
更多相关内容请关注:永恒之柱2:死亡之火专区
艾欧拉世界地图
下图是艾欧拉世界文化分布图,让各位更直观的了解艾欧拉世界形态,作图很慢,后面还会做一些比如人口分布,国家分布等图

更多相关内容请关注:永恒之柱2:死亡之火专区
鹿林自由领

公民:鹿林人
语言:聚鹿语(主),古祖语,瓦利亚语,格兰芬瑟语
人口:一百九十万人。居民80%,旅客20%。城市分布20%,农村分布80%。草原人类40%,木精灵30%,家绒精10%,海洋人类5%,山地矮人5%,热带草原人类5%,其他5%。
政府:选举君主制。首脑为公爵或公爵夫人,由七名世袭伯爵选举出首脑。
信仰:玛珈岚,司坎,伽拉温
特产:金丝羊毛,灌木木材,格兰芬瑟鹿皮,锡,铝,铁,铜
喜欢的品质:独立,坚韧,奉献,好客,轻视权力,好斗。
讨厌的品质:卑屈,不负责任,自私,拖延,虚情假意。
国家简介:鹿林自由领曾经是聚鹿帝国在东部大陆的殖民地,由于聚鹿早期移民和本地艾尔-格兰芬瑟人摩擦频发,聚鹿皇帝在鹿林建立公国以防卫殖民地果实。2668年在鹿林公爵艾德麦斯-哈德瑞特带领下开始反抗聚鹿帝国并于2672年独立。鹿林与邻国艾尔-格兰芬瑟之后一直保持友好。
更多相关内容请关注:永恒之柱2:死亡之火专区
瑞德塞拉斯赎罪摄政国

公民:瑞德塞拉斯人
语言:聚鹿语(主),古祖语,卡特语
人口:一百八十万人。居民85%,游客15%。城市分布20&,农村分布80%。草原人类40%,木精灵25%,家绒精(奴隶)20%,山地矮人5%,热带草原人类5%,其他5%。
政府:该国认为真正的统治者是光明神俄撒斯,信徒只能在俄撒斯回归王座之前代职管理国家。由五个精英俄撒斯信徒组成的光明理事会,代理国家事务。理事会成员有光明神教堂选举出。
信仰:俄撒斯,伽拉温,沃艾珥。
特产:染料,玉米,玉米面,羊毛,棉花,木材。
喜欢的品质:乐观,虔诚,行为得体,机警,守纪。
讨厌的品质:悲观,怀疑,行为乖张,叛逆,散漫。
国家简介:瑞德塞拉斯一直作为聚鹿殖民地直到几十年前,光明神教会突然在农村兴起并迅速席卷雷亚德赛热斯全境。然后一名叫怀德温的农民自称光明神下凡,领导农民起义并自称“唯一的王”,自此瑞德塞拉斯独立。瑞德塞拉斯独立不久便大举入侵鹿林,怀德温在2808年被炸死导致战争结束。瑞德塞拉斯境内曾有其他信徒,但被狂热光明神教会清洗。
更多相关内容请关注:永恒之柱2:死亡之火专区
瓦利亚共和国联盟

公民:瓦利亚人
语言:瓦利亚语(主),聚鹿语(主),其他小范围使用的语言
人口:两百二十五万人。居民70%,旅客30%。城市分布35%,农村分布65%。海洋人类55%,山地矮人20%,草原人类10%,列岛海裔5%,其他10%。
政府:主权共和国联盟。每个共和国由一个公爵或公爵夫人统治。公爵(或夫人)由贵族管理委员会推举出。
信仰:昂德拉,海丽娅,亚拜登,玛珈岚
特产:铁,铜,银,玻璃器皿,船,香料,钟表,天文学器材。
喜欢的品质:成功,精明,克制,智慧,博学
讨厌的品质:失败,土气,迟钝,残忍。
国家简介:瓦利亚共和国联盟曾经是旧瓦利亚帝国在东部大陆的殖民地。2641年瓦利亚帝国本土爆发内战,瓦利亚共和国联盟借此独立。共和国联盟由一些有权势的商人家族联合管理,并积极向外拓张商路。
更多相关内容请关注:永恒之柱2:死亡之火专区
聚鹿帝国

公民:聚鹿人
语言:聚鹿语(主),古祖语,瓦利亚语
人口:一千三百六十万人。居民90%,旅客10%。城市分布30%,农村分布70%。草原人类40%,木精灵30%,沿岸海裔10%,海洋人类5%,其他15%。
政府:世袭君主制,虽然名义上是聚鹿王国和精灵库柯林帝国共同管理,实际是聚鹿王国国王统治。
信仰:俄狄卡,海丽娅,贝拉斯
特产:铁,钢,棉花,染料,木材,香料
喜欢的品质:责任,效率,忠诚,谦逊,纯净
讨厌的品质:易变,懒惰,马虎,不守时,作息混乱
国家简介:聚鹿帝国其实是由聚鹿王国和精灵帝国库柯林联合组成。为了维持帝国稳定,两国皇室保持“形婚”(名义上人类国王也是精灵王后的丈夫,精灵皇帝是人类王后的丈夫),并规定民间家庭也要如此。聚鹿帝国是已知的三大帝国中最强盛的,但在失去鹿林和瑞德塞拉斯后,国家实力也受到不小影响。
更多相关内容请关注:永恒之柱2:死亡之火专区
胡亚纳

公民:胡亚纳人
语言:胡亚纳语,聚鹿语
人口:一千万岛屿海裔,少许寒地矮人,苍精灵,绒精
政府:各部族自理各自领地,卡罕加部族名义上统领各部
信仰:伽拉温,昂德拉,海丽娅,贝拉斯
特产:毛皮织物,光琥珀,木材,柯奇果
喜欢的品质:诚实,勇敢,坚强,务实,有奉献精神
讨厌的品质:犹豫,懒惰,自私
国家简介:现在的胡亚纳在卡罕加部落的领导下,但是各部族保留自治权力。曾经的胡亚纳在乌凯佐时代进入文明巅峰,并一度成为世界的中心。在乌凯佐陨落后,胡亚纳人只能在传说中感受到先祖的荣光。胡亚纳社会是种姓制度,孩子在出生的时候通过审视灵魂,被分配进各个阶层。
更多相关内容请关注:永恒之柱2:死亡之火专区
努瓦泰帝国

公民:努瓦泰人
国家简介:虽然东北陆地几世纪以来发展出很多文化,但富裕的西部海湾一直被控制在海裔国家努瓦泰手中。努瓦泰不仅控制西部海湾,并沿海岸线一直开拓贸易殖民地。努瓦泰都城塔科瓦,建立在最大的港口珊瑚港上。努瓦泰帝国在火器方面的研究领先于世。沿岸风暴一直困扰着努瓦泰帝国,加上本国土地日益贫瘠,在看到聚鹿帝国建立海外殖民地后,努瓦泰帝国也开始向亡焰列岛扩张。
亡焰皇家商行:
语言:努瓦泰语,聚鹿语
人口:一万前皇家海军。还有不少数量的其他商业工作人员,主要是沿岸海裔,还有少量的其他种族。
政府:由五位海军司令共同组成的委员会管理商行。委员会制定皇家商行的交易策略和规则,委员会直接对皇室负责。
信仰:玛珈岚,亚拜登,伽拉温
喜欢的品质:守纪,勤劳,义无反顾
讨厌的品质:懒惰,投机,野心
机构简介:由于瓦利亚商行在亡焰群岛的发展太快,努瓦泰皇室开设亡焰皇家商行以竞争瓦利亚商行。与瓦利亚商行不同,亡焰皇家商行并不想开采光琥珀,他们更注重长远的利益,并希望能了解并掌握亡焰海域。亡焰皇家商行的主要功能是与其他国家交易以换取粮食和作物供应国内。
(未完待续……)
更多相关内容请关注:永恒之柱2:死亡之火专区