10月23日 13:23新浪游戏
发售前,这款游戏被当作国产游戏的希望,万众瞩目;发售后却是骂声一片,而如今,谩骂声也消失了,游戏已经无人问津……
《河洛群侠传作》为一代国产经典《金庸群侠传》的“灵魂续作”,走到如此境地,小弟心里也不是滋味。

在小弟看来,《河洛群侠传》其实已经尽力了,勇气值得褒奖。今天的日子特殊,小弟就和大家聊聊《河洛群侠传》这一年的经历,缅怀曾经的国产之光……

一、几代人集体回忆,国产游戏的希望
蹬、蹬蹬、蹬、蹬蹬蹬,相信还有许多玩家对二十年前的《金庸群侠传》旋律很熟悉。

作为23年前的武侠游戏,《金庸群侠传》堪称一代经典!在几乎所有国产游戏还执着于“一本道”(线性剧情)时,《金庸群侠传》首先使用了开放世界设定……
《金庸群侠传》推出后一炮而红, 开发商“河洛工作室”一战成名,后续也开发出“群侠传”三部曲,每一部都是经典国产游戏的代表作。

本世纪之初,因为网游大潮的冲击,坚持单机的河洛工作室解散了,直到十年后的2014年才重组!
重组后的河洛工作室做了两部试水的游戏,一部《侠客风云传》、一部《侠客风云传:前传》,反响都还不错,后市可期!
但河洛工作室的“野心”不在于此,他们想打造一部全新的游戏,而不是像《侠客风云传》这样的“重制版”。
于是《河洛群侠传》在这样的背景下诞生了。

曾经的“王者”归来,力扛国产单机大旗,被无数中国玩家期待,被奉为国产游戏的希望……

二、正面硬刚大表哥,刚发售就暴死
《河洛群侠传》在发售前举世瞩目,徐昌隆(制作人)签名版游戏开卖不到5秒就被抢售一空,随后每次补货,都以光速售罄!
随后在淘宝上,签名版游戏被炒到了原价的两倍以上!
更牛的是,游戏的发售日选在2018年10月23号这一天,而R星神作《荒野大镖客:救赎2》的发售日就在三天之后。

在这个敏感的时间里,全球3A大作相继跳票,不敢和大表哥刚正面!而《河洛群侠传》敢和最牛的游戏刚正面,勇气确实可嘉,粉丝也给予坚定的支持。
2018年10月23号,《河洛群侠传》如期而至,然而口碑却急转直下……
几天之内,玩家的态度从坚信到动摇,再到怀疑、震惊,最后成了愤怒!
《河洛群侠传》首发版本问题过多,UI、视角、场景等设计上存在许多问题。当然,如果只是这样,游戏不会被喷那么惨!

而《河洛群侠传》最大的问题在于游戏很“卡”!不仅频繁掉帧,还有一阵一阵有规律的“卡”顿,偶尔也会“卡”地形、“卡”死机……这已经和显卡没什么问题了,是游戏本身并不完善。
玩家还没体验到游戏的精心设计的故事和玩法,就已经先被卡顿劝退了,怒而开喷……

三、引擎之毒参不透,技术的鸿沟
那么问题来了,《河洛群侠传》为什么会卡成这样呢?
首先第一个原因是引擎的锅,《河洛群侠传》用的是目前最主流的两大商用引擎之一的Unity3D(另一个是虚幻)!
熟悉的玩家都知道,Unity3D引擎做3D游戏比虚幻引擎还坑,优化基本是负的,当年姚壮宪的《仙剑奇侠传6》就被这个引擎坑成“显卡奇瞎传6”!

而河洛工作室并不擅长用Unity3D做3D游戏,之前这个引擎都是做的2D或者2.5D的俯视角游戏。
第二个原因则是河洛工作室野心太大,直接做的就是“无缝开放世界”游戏!
“无缝开放世界”就是像GTA那样整个一张大地图,而不是用区域隔开的分段式地图,这个技术当时国内还没有任何一家游戏厂商去尝试……

河洛想做国产游戏技术的“先锋”,不过可惜,没有成功。
出事之后,河洛赶紧危机公关,向广大玩家群体立下了Flag:我们用不断的更新来弥补。
一开始势头倒也还好,前两周基本是一天更新一两次,可以看出河洛整个工作室在加班加点抢修,但技术的鸿沟并不容易越过……

四、屋漏偏逢连夜雨,再回首又闪了腰
游戏的“卡”顿状况稍有好转,但还是无法彻底解决,就算是四路泰坦的电脑玩起来还是一卡一顿。
河洛在几个月内,连续放出不知道多少次补丁,都无法解决这个“优化”问题。
而且,在外患关头,河洛工作室被“自己人”捅了一刀……

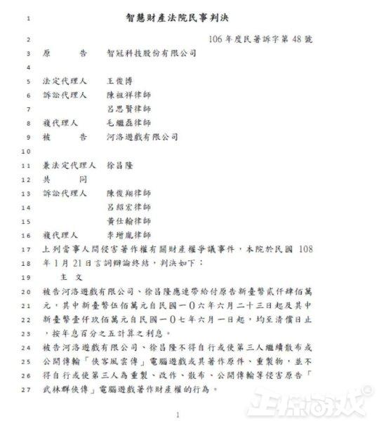
2019年3月,在《河洛群侠传》发售半年之后,河洛工作室的昔日老东家智冠和河洛对簿公堂!
智冠起诉河洛侵权,表示“河洛的《侠客风云传》涉及侵害其《武林群侠传》的著作权”!
《武林群侠传》就是河洛工作室当年为智冠开发的游戏,河洛只是开发商,没有版权,版权在发行商智冠那儿……从理上面说,确实侵权了。
最终,河洛因为“自己”抄了“自己”被法院判处2400万新台币(约人民币522万元)的罚金,并要求登报道歉!

而且,更奇葩的是,《侠客风云传》在中国台湾的发行商正是智冠!
如果说这游戏一开始就侵权,那么智冠大可早早的提出来来规避这个事,而智冠选择了默许支持,甚至还代理了游戏,最后却在关键的时候捅上一刀。
任谁,都会心寒……

五、危难之中做抉择,最终放弃了治疗
2400万新台币的重罚,对于一个重新创业5年的小工作室来说几近灭顶之灾。
处于“内忧外患”的《河洛群侠传》已到生死存亡。生存压力迫使他们放弃《河洛群侠传》,因为这部游戏的未来,他们看不到希望!

以河洛工作室的技术力,无论做多少次的更新都拯救不了这款游戏,而且现在又是非常时期,公司随时可能倒闭。
所以他们放弃了“治疗”,将精力放到了下一部游戏《侠隐阁》之中……

↑↑↑《河洛群侠传》最近一次更新公告(半年前)
河洛工作室放弃了《河洛群侠传》后,整个游戏界鲜有骂声,准确的说,连声音都没有,因为这款游戏已经被遗忘!
互联网的记忆和鱼一样,只有七秒,玩家也从来不缺乏游戏作品,该给的支持玩家也给了,也只能怒其不争罢了。
或许玩家也已经习惯,国产单机给他们的失望也不是一次两次……

六、事件背后的思考,国游的不言之痛
一年之后,《河洛群侠传》“死”了,全网几乎无人悼念。难道这游戏,真的是一部一无是处的辣鸡游戏吗?小弟还是想站出来给他们说两句。
其实,如果忍住游戏卡顿和劣质的游戏建模,这游戏真的真的有不少闪光点。

《河洛群侠传》除了卖相差,但内部的核心玩法却很好,随着根据每日时间变动的NPC、善恶狂狷的性格设定、堪比Galgame的侠女攻略、不拘一格的任务解法……
《河洛群侠传》在开放度、自由度上可以说是可玩性最高的国产游戏了。

或许时机不够成熟,河洛没有考虑实际因素,强行弯道超车,最终碰的鼻青脸肿。

细细想来,河洛这么做也有自己的无奈,被玩家捧的太高,对自己要求太高,逼着自己做出“超前”的选择!
我们可以说,河洛不自量力,换个角度讲,也应该给以褒奖。
中国游戏产业两极分化,小型游戏公司生存艰难,能活着做出些常规的东西、少犯错就难能可贵了,研究新技术并非小厂的本分。

但没有人去开这个头,产业也很难实现跨步,河洛成了这只出头鸟,差点死在了现实的猎枪之下。
小弟虽然只是看客,但并不吝啬赞美:河洛比绝大多数公司有追求,也更勇敢。

小弟有话说:即使这一次《河洛群侠传》惨败,河洛工作室依然值得尊敬!
一个正惊问题:你对国产游戏未来怎么看?