04月19日 14:503DM整理
据Gamelook报道,4月18日消息,今天下午,A股上市公司厦门吉比特旗下从事游戏出版相关业务的全资子公司艺忛出版、通过微信号发布了一则最新的游戏审批相关信息,一石激起千层浪。

根据艺忛出版透露的信息,4月10日国家新闻出版署召开了全国游戏管理工作专题会议;4月12日下发消息游戏产品版号申请即将开闸;4月16日,地方出版主管部门则召开了游戏管理工作专题会议,环环相扣。
首先对这则消息划下重点,GameLook整体评价是略有变化,主要是细化和明确:
1、证实了此前的行业传闻
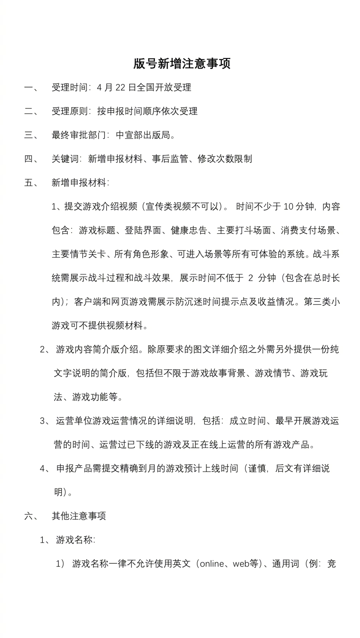
明确了4月底开始所有新游戏可提交版号申请材料。在游戏题材上,宫斗类、官斗类、棋牌类一律不受理,换装类未明确。
2、重大变化:小游戏监管有了正式的官方口径
小程序游戏需要申请版号方可上线运营,如果无版号无收费的小程序已经上线运营的,10个工作日内到省局备案。
3、审批条件有了优先级,倾向精品游戏
“对国产原创精品游戏进行推介,审批方面对精品游戏予以倾斜”。对这一条,精品的标准是什么?“倾向精品”的表现方式是审批数量、还是审批速度?具体如何落实还有待进一步了解。
4、其他信息多为早已公布信息
具体来说,比如“青少年防沉迷及游戏消费金额限制”等信息早在2018年12月即已公布,并不是新信息。编辑一票否决制对游戏公司影响较小,目前看主要是为了把审批工作责任落实到人。
当日国内游戏业内反应:
比较明显的反应是,微信于今天更新了小游戏审核要求,具体是:
1、从4月18日起,个人主体开发角色类小游戏应用不接受新增发布的申请。
2、从4月25日起,个人主体开发者角色类小游戏应用不接受线上更新发布的申请。
3、对角色类小游戏微信要求从个人主体迁移到企业主体运营。
在GameLook看来,字面意思理解,微信这个审核调整似乎主要是为了规范微信小游戏经营主体,封堵管理上的漏洞。但本质上,要求从个人主体迁移至企业法人主体,实际是纳入商业游戏类型监管的意思,而商业游戏正是行业主管部门监管的重点。同时需要注意的是,角色类小游戏基本涵盖了90%的小游戏产品,这个变动其实是很大的。

对比小游戏监管的前后方式的不同,之前的管理方式也是经过主管部门同意的,且之前上线有付费功能小游戏一直都需要版号。这次的主要变化是对无版号无收费的小游戏多了一个备案流程,对现有小游戏没有特别明显的变化,只是监管方式被明确。
另附艺忛出版今日所发原文:
为大家传达了国家新闻出版署即将于4月底重新开启版号申请受理工作的好消息,本周二小编很荣幸的参与了地方出版主管部门召开的游戏管理工作专题会议,想知道版署对网络游戏管理工作的最新规则、要求和下一步工作部署吗?那就走过路过千万不要错过啦!
4月10日,国家新闻出版署组织各地方出版主管部门召开全国游戏管理工作专题会议,通报游戏管理情况,讲解网络游戏管理工作有关规则和要求,安排部署近期网络游戏的管理工作。中宣部出版局冯士新副局长在会议上发表重要讲话,主要内容和会议精神摘录如下:
游戏产业发展情况目前我国网络游戏发展特点表现为产业规模大、盈利性强,全国的年产值在2000亿元以上,占全国市场份额的三分之一,全国有6000多家游戏企业,其中上市企业有200家,市场集中程度很高,玩家众多,普及性和互动性强,社交属性强,网络游戏已经成为年轻一代生活的重要部分,影响深远。版署自2018年下半年放缓了游戏版号的下放,很大的原因是行业发展过快,国家的法律制度尚不健全,滞后于行业发展速度,需要加强对行业的规范和管控。
游戏行业存在的问题游戏企业主体责任感不强,行业不良潜规则普遍存在,比如中介买卖版号、偷梁换柱,个别有出版资质的企业把持版号申请渠道等。文化共性不强,缺乏内涵和底蕴,文化价值低,过度娱乐,原创大作少,品牌发展意识不强,发展方式粗放,盲目的跟风模仿。游戏运营团队偏年轻化,对传统文化的理解不深,行业管理不严格。下阶段版署将严格管理规范流程,希望借此倒逼企业,从粗放型发展向高品质发展转变,总体放缓发展速度,控制版号数量,提高游戏内涵和内容质量。
多措并举明确游戏监管要求专题工作会议上,冯士新副局长针对目前网络游戏的发展现状和存在的问题,提出“管得住是硬道理,发展是真本事”,一方面要保证市场的正常需求,尊重发展规律,提升游戏产品的文化价值,升华游戏的教育功能,培养健康文化载体;另一方面,不能只顾经济效益,忽视社会效益,要抑制不良发展,严格规范市场秩序。并用四个词总结下一步的工作计划部署:滤化、赋能、管控、开拓。
1.组建全国网络游戏道德委员会
2.重新开展游戏审批工作
4月底开始重新接收版号申请材料,2018年7月以后已经提交但是未受理的存量产品,以及2019年2月停止收件后待提交的增量产品,分批重新递交版号申请材料。
3.控制版号产品数量
稳妥增长,提高游戏内容质量,宫斗类、官斗类、棋牌类一律不受理,换装类游戏暂未明确是否受理,建议先暂缓申请。
4.研究完善相关制度
在青少年防沉迷、游戏消费金额等方面会做更明确的要求。
5.加强小程序游戏的管理
微信小程序游戏需要申请版号方可上线运营,如果无版号无收费的小程序已经上线运营的,10个工作日内到省局备案。
6.实行责任编辑制度
出版单位需制定编审制度文件,形成独立的内容编辑审核队伍,编辑对游戏内容享有一票否决权。
7.突出创作引领
对国产原创精品游戏进行推介,审批方面对精品游戏予以倾斜。
8.强化学习,防范风险
内容舆情方面提高监管意识,严守纪律,廉洁工作,增强实力,加强学习业务知识、法律法规,加强对游戏从业人员的培训引导。
版号受理重启后材料要求与新变化
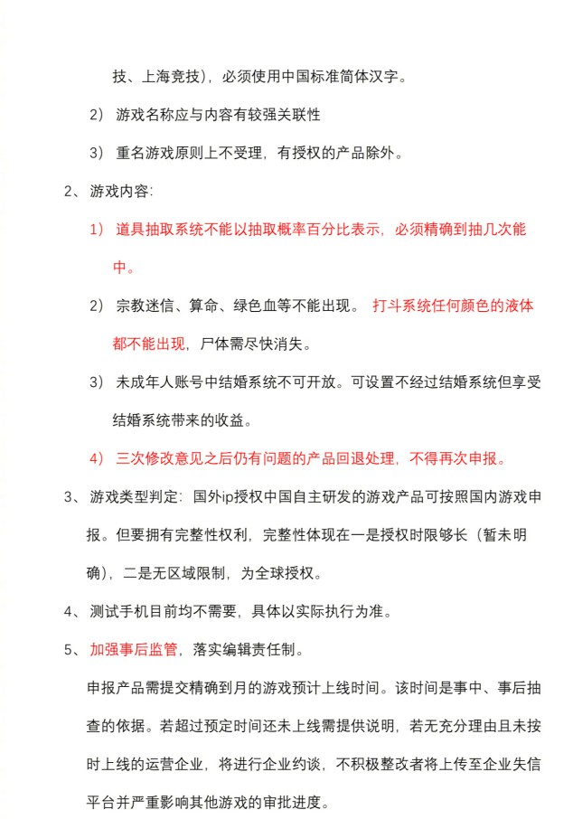
游戏名称针对系列游戏在准备版号申请材料时需做关系说明,否则视为重名处理;OL版需要说明原版游戏情况;游戏名称不能加版本号后缀等。
游戏内容游戏界面设计不能出现尸体和血泊,将血泊改成其他颜色亦不可。
申请材料和审测设备版号申请表格式变动,目前版署暂未在官网发布新材料模板,小编也会实时关注最新动态,待发布后再为大家做详细的材料要求讲解。
手游版号申请无需再寄送审测手机,但是除手游之外的其他游戏设备需要报送两份。
游戏屏蔽词库无需提供纸质版,提交电子版即可。
另外,游戏版号审批新增了注意事项,如图:


其中的重点包括:
1、道具抽取系统不能以抽取概率百分比表示,必须精确到抽几次能中。
2、宗教迷信、算命、绿色血等不能出现。打斗系统任何颜色的液体都不能出现,实体需尽快消失。
3、三次修改意见之后仍有问题的产品回退处理,不得再次申报。